基于本质安全的高海拔隧道钻爆法机械化施工安全实践探究
1 引言
近十年来,我国全面加快交通基础设施建设,着力填补西部铁路、公路“留白”。随着铁路、公路不断向西部云贵、青藏等高海拔地区延伸,越来越多的隧道刷新了最长、最高海拔的记录,我国也成为世界上在建隧道里程最长、数量最多的国家。根据长期监测及经验数据,海拔在3000~4000m时人工效率丧失50%,海拔越高,人工效率丧失率越高。国家相关部委也在2023年2月提出,加大隧道先进工艺技术推广应用,大力实施“科技兴安”,推进“机械化换人、自动化减人”,鼓励隧道施工采用TBM、盾构、矿山法全工序机械化配套等工艺工法,提高机械化施工程度。随着一些高海拔特长铁路隧道的开工建设,推行隧道机械化施工是保证施工本质安全的必然发展趋势。
国内学者在隧道钻爆法施工方面做了大量研究,取得了一些成果。通过对已公开发表部分文献分析可知,我国隧道施工技术发展逐步从“人海战术”向“机械化”“绿色建造”施工转变。崔文镇结合祁连山隧道施工实际,选取和研制了几种施工装备,并通过在高原地区长大隧道施工建设中隧道掌子面开挖支护、衬砌施作以及辅助沟槽等一系列工序中的应用,从而提高了工作效率。周荣提出凿岩台车的运用能够助力从管人到机械设备安全管理的施工组织变革,降低人为失误,提升工程质量,减少作业人员数量,优化现场作业环境,从而降低隧道施工期间安全事故发生的概率。金明等提出凿岩台车对风钻钻爆的优势显而易见,随着隧道施工机械化进程不断地发展,凿岩台车钻爆替代风钻钻爆施工是未来地下工程开挖的发展方向之一。同样,一些专家学者提出隧道机械化智能建造技术将作为我国铁路建设的一个重要特征,代表了未来高海拔长大铁路隧道修建技术的发展方向。尽管前人关于隧道钻爆法施工中凿岩台车的应用、隧道钻爆法施工安全风险等方面研究的文献较多,也充分总结分析了隧道施工中最容易发生群死群伤重大事故的部位还是在隧道掌子面附近,尤其是最危险的掌子面钻爆、排险、锚喷支护作业环节,但既有文献中基于本质安全管理理论角度对高海拔、超长深埋隧道快速、安全、环保施工系统性研究相对较少。
因此,本文结合高海拔长大隧道本质安全管理和绿色施工发展的方向和特征,在综合调研评判分析高海拔长大隧道钻爆施工现状的基础上,通过分析当前隧道施工普遍遇到的人工钻爆开挖作业“用工荒”、钻爆超挖严重“工效低”、掌子面人员密集“安全风险高”等,通过对高海拔隧道推行全工序谱系化高度机械化施工实践分析,从本质安全理论和绿色工程技术方面提出解决问题的方法和措施,以期为高海拔长大隧道绿色施工、安全施工、科学施工提供技术安全管理支撑。
2 高海拔隧道钻爆法施工现状及典型特征
2.1 高海拔地区隧道作业环境更恶劣
西部高原地区隧道从辅助坑道进入正洞施工后,掌子面掘进里程增加,作业���数量增多,通风供氧能力下降与洞内需氧量加大形成“剪刀差”,设备与人员争氧、空气污染等问题突出,对参建人员的身体适应性、心理承受能力提出更大挑战。
2.2 高海拔隧道不良地质风险影响更强烈
(1)受青藏高原区域地质运动的影响,不良地质极为发育,具有“五高”(高海拔、高地震烈度、高地应力、高水压、高地温)、“两活跃”(断裂带活跃、冻土边坡和隧道洞口段冻害破坏活跃)七大显著特征,特别是地质勘察难以准确探测,存在较多不确定性与风险,隧道所穿越的地层地质十分复杂,尤其是特长隧道有可能要同时遭遇活动断裂带、突水涌泥、岩爆、软岩大变形、高地(水)温、有害气体等,不良地质影响明显剧烈。
(2)高海拔地区独有的高原低氧、地质复杂和冬期长等恶劣的自然环境和不良地质因素,使其发生风险的概率和后果倍增,不仅对机械设备防护结构及施工人员的安全提出了更高的要求,而且进一步增加了隧道施工的困难及安全风险管控的艰巨性。加之隧道施工作业人员的安全风险意识不强,施工行为不规范,导致项目对作业人员的安全管控质效大打折扣,从而极易引发各种风险事件或生产安全事故。
2.3 高海拔隧道施工环境对机械设备的影响显著
(1)对内燃机动力系统性能的影响。与平原地区相比,对于自然吸气型内燃机,海拔每上升1000m,其功率、转矩下降8%~13%,油耗上升6%~9%,热强度增加2%~5%,会产生运转无力、冒黑烟等现象。内燃机种类、海拔高度和机械效率对内燃机功率和燃油消耗有巨大影响,随着围岩级别上升,燃油成本继续下降。
(2)对机械设备控制系统的影响。高海拔、缺氧、低温的特殊条件下,机械设备输出功率下降,使用性能降低,尤其是隧道施工相对封闭的环境下,在施工作业产生的高湿、高粉尘环境下,机械设备液压油的乳化和污染容易导致机械设备液压系统发生故障,还会导致设备寿命缩短,故障率增大,维护频率升高等问题,加之大多数隧道工地所在处交通条件差,维修成本增加,大大降低了其使用的可靠性和经济性。
2.4 隧道光面爆破施工人工与机械相比超欠挖影响因素较多
(1)为提升隧道施工工程质量,光面爆破是目前隧道施工中最主要的方法。因此,作为隧道工程技术人员,研究隧道超挖和欠挖的控制措施至关重要。在实际施工过程中,影响隧道超挖和欠挖的原因是多种因素叠加相互影响的,比如围岩地质、打孔钻眼的水平、爆破装药量的影响,以及隧道光面爆破理论与“一炮一设计”爆破设计方案之间的差距,这些因素都会在一定程度上影响隧道光面爆破实际的效果。
(2)由于机械设备设施的设计结构不同,气动凿岩机和凿岩机的适用范围也不同。全电脑多臂杆凿岩台车施工机械化程度高,开挖速度快,大大解放了人工劳动力,受到越来越多隧道产业工人喜欢,在当前新开工的隧道,全电脑多臂杆凿岩台车逐渐取代了手动气动钻机。然而,由于全电脑多臂杆凿岩台车结构尺寸较大,所需的操作空间和回旋余地较大,在某些隧道工况下可能会导致超挖更大一些。
2.5 高海拔隧道作业班组工人的基本特征
(1)社会分工发生变化,对隧道施工班组产生影响。针对安全生产管理愈加严厉,隧道施工人员多、劳动强度大、安全性差等特点,随着新时代、新形势下的安全与社会进步,从事艰苦的人工钻爆开挖工作的年轻作业工人愈来愈少,致使人数众多的人工手持风动凿岩设备施工作业成本逐年上升,必将逐渐被隧道全工序机械化施工更迭。
(2)高海拔劳动强度大,人员流动性更加频繁。高海拔隧道施工对作业人员体力劳动强度影响很明显,海拔越高,含氧量越低,易导致作业人员大脑集中能力衰退、肌肉协调能力下降,易发生判断上的错误,情绪不稳定,不同工序下施工人员的生理指标(心率、血氧饱和度、耗氧量)、劳动强度同比增幅较大,从而影响施工作业工人安全。
(3)传统劳务班组管理模式也一定程度影响了开挖机械化。当前隧道工程总承包单位并不是全部采用自主架子队管理模式,大多数都是架子队劳务分包模式。隧道掌子面的钻爆作业是最危险的施工作业,倘若遭遇围岩突变掉块、坍塌、突水涌泥险情,极易造成群死群伤事故。加之现在已经明确类似隧道掌子面这样的“有限空间作业”不允许超过9人,要减少掌子面人员数量,就必然要走“机械化换人”这个途径来降低作业人员意外风险。因此,隧道工程总承包方在推行凿岩台车作业时必然会减少劳务用工,一旦隧道围岩变差,需要人工补充开挖作业时,作为架子队劳务分包方一时又很难立即组织人员进场,所以在架子队劳务分包这样的施工组织模式下,全面推行开挖作业大机作业必然影响劳务班组成本控制和作业积极性。
3 基于本质安全管理实现隧道机械化的必要性及面临的机遇与挑战
3.1 基于绿色施工实现隧道机械化的必要性
我国设立“双碳”目标以来,“绿色发展、低碳经济、环境治理”逐步成为国民产业发展的“风向标”。绿色发展的概念已渗透到各个领域,而施工管理是更重要的领域之一,国务院印发《2030年前碳达峰行动方案》,提出加快绿色交通基础设施建设,将绿色低碳理念贯穿于交通基础设施规划、建设、运营和维护全过程,降低全生命周期能耗和碳排放。
(1)从本质安全发展的角度,在新时代生态文明建设背景下实现隧道机械化的必要性。建筑施工企业为了更好控制能源损耗,不断完善和提高绿色施工技术的综合应用。液压台车钻凿速度一般比风钻高50%~100%,能量消耗为风钻的1/3,凿岩噪声可减小10~15db,且在洞内无废气排放。此外,目前的隧道安全施工要求严控掌子面工作面作业人数,若掘进开挖工序未实现机械化,这一规定在现场落实将会成为一句空话。
(2)从绿色低碳发展的角度,在可持续发展战略“双碳”目标的背景下实现隧道机械化的必要性。绿色低碳发展是国家的大政策、时代的大方向,是社会可持续发展的动力。施工企业作为社会的一个单元,要想可持续发展,必须顺应大势、积极应变、快速响应。所以,在高海拔、环境敏感区及脆弱的生态环境下进行隧道钻爆法施工,更要突出绿色环保理念,尤其是在长大隧道施工机械设备选型方面,重点关注的是节能环保和安全高效。
3.2 高海拔隧道施工实现隧道掘进高度机械化面临的机遇与挑战
(1)面对长大隧道施工群陆续开工建设的机遇,特别是复杂艰险的高海拔隧道更需要机械化配套施工,保障实现隧道安全高效施工的目标。随着劳动力成本的上升和隧道人工开挖的人员短缺,推行与机械化钻爆相匹配的工艺工法是隧道机械化钻爆作业发展的必要条件。隧道开挖支护全工序机械化施工作业效率高、环境污染少、消耗能量少、劳动力需求少、劳动强度低、安全系数较高,是实现隧道掘进高度机械化面临的发展机遇。特别是高海拔施工环境更加艰苦,必须通过隧道各工序施工机械和工装设备的工具化、定型化和装配化,才能提高隧道的机械化作业水平,从而实现“机械化换人”和“自动化减人”,发挥“以工装保工艺、以工艺保质量,以质量保安全”的作用,促进隧道施工高度机械化的发展,符合绿色低碳的发展要求。
(2)虽然机械化钻爆作业对于提高安全和质量有重要作用,但它面临的主要挑战是成本和进度问题。隧道施工全工序一次性投入全部施工机械成本数额非常高,需要施工单位先期垫付或全部自行承担。其设备的采购成本和使用成本过高是目前隧道机械化没能推广的重要原因。例如一台阿特拉斯三臂凿岩台车,购置费用单台均在700万元以上,而且易损耗件价格仍然较贵,配件费用也很高,易损耗件如钻杆等需要随时不断投入,造成维护费用很高。目前国产钻杆质量与寿命仍不及进口件,迫切需要提升台车国产零配件质量,减少进口依赖。加之,机械化施工相比人工钻爆法施工,对从业人员的专业技能要求有明显区别,从普通农民工向产业工人转变,机械化施工的设备操作手、维保人员、管理人员需要一大批符合要求的熟练技术工人,而往往都是由施工单位自行培养,遇到施工任务不饱满时或施工高峰期,人员易流失或被业内施工单位“高薪”挖走,给施工管理和进度造成一定的影响。
4 高海拔隧道钻爆法谱系化机械化施工的实现路径
通过查阅相关文献,钻爆法具有灵活性好、机动性高的优势,仍是山岭隧道建设的主流工法。随着施工技术的不断创新发展,在开挖钻爆施工方面普及了全电脑三臂凿岩台车施工(图1);在锚喷支护方面实现了从干喷作业向湿喷机械手的转变(图2、图3、图4);在仰拱开挖方面实现了从简易短栈桥向自行式液压仰拱栈桥的转变(图5)。然而,在掌子面掘进开挖方面,尤其是全断面开挖的工况下,还是多采用大量作业工人借助开挖台架使用手持风钻凿眼、打锚杆挂网、手工装药填塞炮孔,这也是隧道施工中推行机械化作业的“堵点”和“难点”。





本文以某一在建高海拔长大隧道推行谱系化机械化施工为背景,结合隧道工区地质条件、施工长度、海拔等因素,以“性能可靠、智能少人、系统匹配、绿色环保”为配套原则,总结硬质围岩掌子面掘进“去台架”,基于本质安全管理从而实现开挖作业机械化施工方面的经验,积极探索实现隧道施工本质安全管理目标。高海拔隧道高度机械化施工主要装备配置建议见表1。

(1)基于“岩变我变”动态管理,持续改进隧道掘进工法,优化施���步距调整,做好施工工序时间卡控,使之隧道开挖作业与机械化施工作业相匹配。
项目根据隧道机械化实施情况,持续改进隧道掘进工法工艺,开展了高海拔小断面隧道高性能主动支护安全快速施工技术相关专题研究。高性能主动支护体系是利用早高强掺钢纤维喷射混凝土、预应力锚杆等高性能支护构件,充分保护围岩、利用围岩、加固围岩,把围岩作为承载主体的支护体系,同时配套大型机械化施工,从而实现安全快速施工。
(2)进一步推进国产隧道机械工装改进,做好各工序对应机械化施工装备的选型,提高施工工效和施工质量。
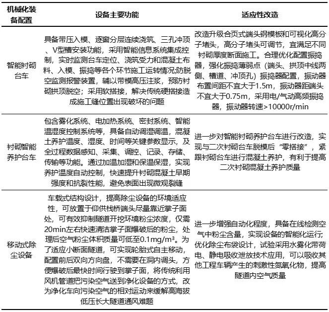
钻爆法隧道高度机械化施工装备按照全工序配置“超长距离取芯钻机、三臂凿岩台车、锚注一体机、拱锚一体机、湿喷机械手、自行式仰拱栈桥、自动挂布台车、智能衬砌台车、智能养护台车”,实现隧道“超前、开挖、锚杆、立架、喷混凝土、仰拱、防排水、二次衬砌、养生、通风”全工序机械化施工。基于本质安全的隧道全工序机械化施工主要装备适应性改造见表2。



(3)从低碳减排的角度,提升隧道光面爆破效果,降低火工品使用量,减少隧道产生弃渣。
无论是从节能降耗角度出发,还是从施工安全管理的方面,提高隧道光面爆破效果、减少围岩破坏、节省施工成本及提升作业环境均有重要的工程意义。
隧道开挖时应采用光面爆破,宜选用聚能光面爆破等新技术。爆破作业应动态优化钻爆设计,专人盯控,提高钻眼精度和装药量调整,严格执行“一炮一设计、一炮一分析、一炮一考核”。
(4)因地制宜加大产学研,加快推进民用爆炸物品管理创新,积极推广试验并改进机械化混装炸药车的应用,降低人员劳动力强度。
如何做好隧道掌子面“拆除作业台架”后半篇文章,相对于掌子面开挖支护、装渣运渣等其他钻爆法隧道施工工序,装药爆破环节还是以涉爆人员现场装填包装型乳化炸药和雷管的方式为主,而且每次需要不少于8人的作业工人进行装药,装药时间长。在施工过程质量安全检查中发现人工装药过程主要存在如下问题:单孔炸药装填质量较差,现场人工装药量大小不精准,雷管段位错乱、炸药药卷间隔距离大小比较随意,造成爆破耦合度较低;作业成本较高,劳动强度高,暴露在危险环境时间长,人员可能受到的安全风险高。
(5)通过隧道机械化施工,改进隧道作业班组模式,促进隧道施工组织管理模式系统性变革。
机械化集群管理模式有效避免了传统劳务班组施工中劳动强度大、支护质量差、工作效率不高及安全系数较低等问题,机械化集群作业成为隧道施工新的革命性转变。项目总结形成了适用于隧道机械化作业的生产组织模式,通过直属架子队和大机工序承包+班组化考核的模式,提升了项目管理效能,提高了大机作业的效果,确保大机作业的施工质量,减小传统分包施工组织模式带来的影响。
5 结论与建议
本文基于本质安全施工管理理念,分析了高海拔长大隧道钻爆法机械化施工发展的面临的机遇和挑战,提出了高海拔长大隧道高度机械化施工安全管理及实践管理举措,得出以下结论与建议:
(1)随着社会经济的不断地发展,新型职业岗位越来越多吸引着年轻人,隧道人工钻爆作业从业人员必然走向“老龄化”,类似隧道人工钻孔施工这样的繁重的体力工作,将面临后继无人或人员紧缺风险,也将意味着施工单位很快出现劳务用工困难。同时伴随着科学技术信息化的发展,以及从业人员安全环保法治意识的不断提高,高海拔复杂地质条件下钻爆法隧道施工应积极推进隧道全工序、谱系化、机械化施工,也是未来提升高海拔隧道智能化建造水平的必由之路。通过建立施工机械设备厂家、施工单位双方高度协同的沟通、产研学机制,不断优化、改进、改装国产隧道施工装备的性能质量,进一步加快实现钻爆法隧道机械装备的国产化,提升我国隧道施工建造水平。
(2)要不断组织分析钻爆法隧道各工序机械设备使用效果,总结各工况下机械配套最优、工效最优的组织模式。加强机械设备运转参数信息化监控与管理,加强设备维保、故障警报、风险警报等信息化监控及预警,为机械设备管理、操作及维保人员提供信息支持,从而指导隧道主动支护体系智能化施工,形成可推广、可复制“模块化”的安全快速施工工法,从而实现高海拔铁路隧道钻爆法施工安全、高效、品质、绿色及机械化、少人化的施工目标,意义重大。
(3)钻爆法隧道“无作业台架”机械化施工全面推行,目前在部分项目仍有一些困难。一是根据理论分析及现场应用实际统计,凿岩台车超挖仍然较大,平均线性超挖量一般在18~24cm左右,大于人工手持风钻开挖超挖量5cm以上。加之操作熟练的操作手也很紧缺,若钻孔技艺控制不好,其超挖量会更大。二是高海拔长大隧道地质复杂多变,这一因素对钻爆法施工装备选型具有较大影响,现场作业条件、施工班组模式、进度安排和大型机械设备的成本垫付和投入等均对施工单位全面推行钻爆法隧道机械化装备的配置选型也有影响。
(4)今后一个时期我国在高原、高海拔修建的隧道将越来越多,在生态环境敏感、十分脆弱的高海地区修建隧道必须优先考虑施工期生态环境保护。根据住建部《“十四五”建筑业发展规划》,建筑行业在促进国民经济增长的同时,始终存在低质低效(如:生产耗能多排放大、施工效率不高)等问题,不符合国民经济“提质增量”并举的发展趋势。所以,今后要从绿色低碳生产角度出发,不断持续创新优化适合“长大隧道机械化班组”项目管理的组织模式、分包模式及其他消耗资源组合模式,通过创新模式发展,打通各管理事项的瓶颈,提高组织实施效率。进一步加快研发和应用隧道挖装运等高能效、低污染的新能源装备,进一步提升机械化、智能化及绿色低碳建造水平是高海拔长大隧道钻爆法施工未来发展的方向。